○亘理町障害者虐待防止対策事業実施要綱

平成31年3月1日

告示第11号

(趣旨)

第1条 この要綱は、障害者虐待の防止、障害者の養護者に対する支援等に関する法律(平成23年法律第79号。以下「障害者虐待防止法」という。)に規定される障害者虐待の防止、早期発見、虐待を受けた障害者の迅速かつ適切な保護、養護者に対する適切な支援及び関係機関、民間団体との連携協力体制の整備に関する事業について、必要な事項を定めるものとする。

(定義)

第2条 この要綱における用語の定義は、障害者虐待防止法及び障害者の日常生活及び社会生活を総合的に支援するための法律(平成17年法律第123号)による。

(実施主体)

第3条 事業の実施主体は、亘理町とする。ただし、町長は、事業の一部を適切な事業運営が確保できると認められる社会福祉法人等に委託することができるものとする。

(事業内容)

第4条 事業の内容は、次に掲げるとおりとする。

(1) 障害者虐待防止の体制整備

 障害者虐待に関する対応窓口の設置、相談又は通報の受理、障害者の安全確認及び事実確認

 緊急一時保護の実施

 立入調査の実施及び立入調査の際の関係機関への援助要請

 障害者や養護者に対する援助・支援方針の決定及び実施並び再評価

 虐待を受けた知的障害者、精神障害者に対する成年後見制度の利用支援及び開始に関する審判の請求

 事案に応じた専門機関との連携・協力体制の整備

(2) 保健・福祉・医療関係機関(以下「関係機関」という。)の従事者に対する研修会 障害者虐待の防止や早期発見、障害者及び養護者に対する支援に必要と認められる研修会の実施

(3) 障害者虐待に関する地域・理解の普及啓発 障害者虐待に関する知識を深めるための、町民等を対象とした研修会の実施

(4) その他障害者虐待の防止及び養護者に対する支援に関して町長が必要と認めるもの

(障害者虐待防止センターの設置)

第5条 障害者の虐待を防止し、あわせて養護者に対する支援などを実施するため、障害者虐待防止法第32条第2項による障害者虐待防止センター(以下「センター」という。)を設置する。

2 センターの名称は、「亘理町障害者虐待防止センター」とする。

(センターの所掌事務)

第6条 センターは、次に掲げる事務を所掌する。

(1) 養護者、障害福祉施設従事者等、使用者による障害者虐待に関する通報又は届出の受理

(2) 養護者による障害者虐待の防止及び養護者による障害者虐待を受けたと思われる障害者の保護のための相談、指導及び助言

(3) 障害者虐待の防止及び養護者に対する支援に関する広報・啓発

(通報又は届出の対応)

第7条 障害者虐待防止法第7条第1項、第9条第1項、第16条第1項及び第2項並びに第22条第1項及び第2項による通報又は届出があったときは、これを受理し、相談・通報・届出受付票(様式第1号)へ記録し、速やかに障害者の安全の確認、その他通報又は届出に係る事実の確認のための措置を講ずるとともに、必要に応じて関係機関と連携により協議を行い、その対応について決定するものとする。

2 町長は、障害者虐待防止法16条第1項及び第2項の規定又は第22条第1項及び第2項により通報又は届出を受理したときは、その事項を宮城県に報告するものとする。

(立入調査)

第8条 町長は、養護者による障害者虐待により障害者の生命又は身体に重大な危険が生じているおそれがあると認めるときは、障害者虐待防止法第11条の規定により職員に立入りを行わせ、必要な調査又は質問をさせるものとする。

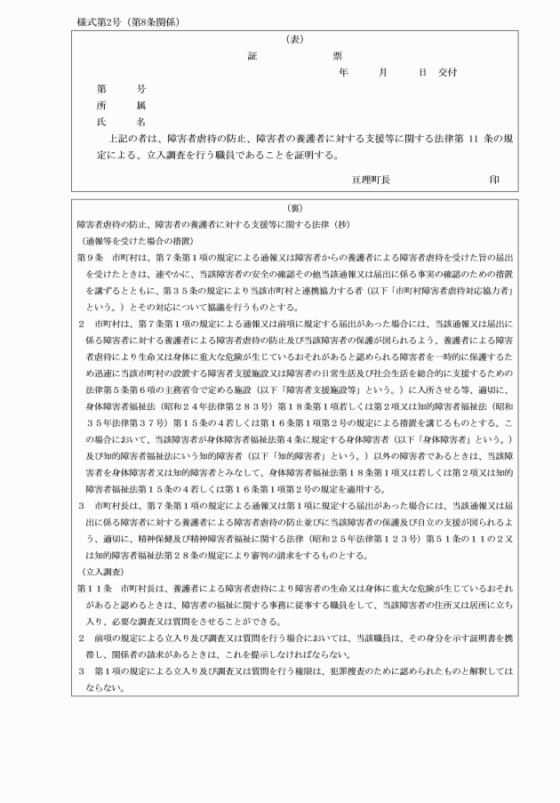
2 前項の立入調査を行う職員は、身分証明書(様式第2号)を携帯し、関係者の請求があるときは、これを提示しなければならない。

3 町長は、第1項の立入調査を行うときは、障害者虐待防止法第12条第1項及び第2項の規定に基づき必要な場合には、警察署長に対して障害者虐待事案に係る援助依頼書(様式第3号)により援助を求めるものとする。

(緊急一時保護)

第9条 障害者虐待防止法第9条第1項による通報又は届出のうち、第7条及び第8条の実施の結果に基づき緊急性が認められた場合、緊急一時保護を行うことができる。

2 前項の実施にあたっては、当該障害者の障害福祉サービスの受給状況にかかわらず、障害者虐待防止法第9条第2項による措置を適用するものとする。

(緊急一時保護の居室確保)

第10条 町長は、前条の緊急一時保護の実施を円滑に行うため、指定障害福祉サービス事業所及び指定障害者支援施設等との協働により、居室を確保するための措置を講ずるものとする。

(関係機関との連携)

第11条 町長は、養護者による障害者虐待の防止、養護者による障害者虐待を受けた障害者の保護及び自立の支援並びに養護者に対する支援を実施するため、関係機関、民間団体等との連携協力体制の整備に努めるものとする。

(秘密保持)

第12条 この要綱に規定する事業の実施に際し、職務上知り得た事項を他に漏らしてはならない。その職を退いた後も、同様とする。

(その他)

第13条 この要綱に定めるもののほか必要な事項は、町長が別に定める。

この告示は、平成31年3月1日から施行する。

(令和5年3月31日告示第41号)

この告示は、令和5年4月1日から施行する。

画像画像

画像

画像

亘理町障害者虐待防止対策事業実施要綱

平成31年3月1日 告示第11号

(令和5年4月1日施行)